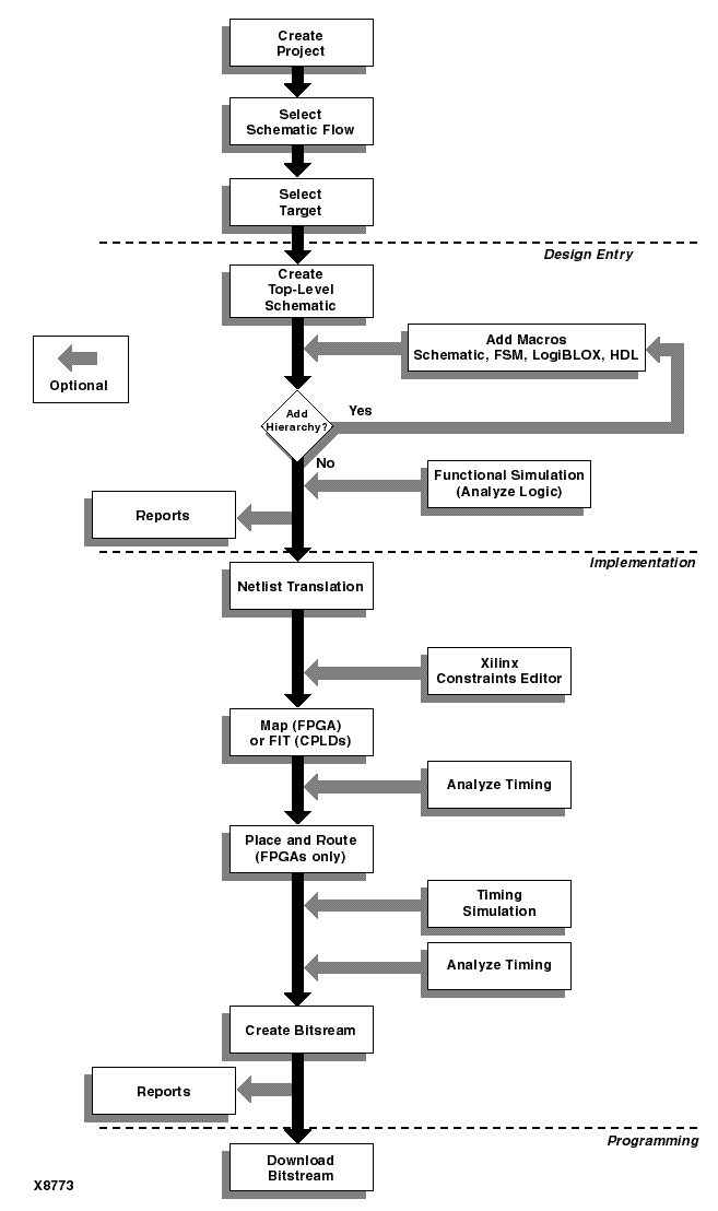
Figure 3.1 Schematic Flow Project Processing

Schematic Flow Project Processing figures/x8773.gif